党的十九届四中全会通过了《坚持和完善中国特色社会主义制度、推进国家治理体系和治理能力现代化若干重大问题的决定》。关于该《决定》的内容,下列说法正确的是
①闸述了我国国家制度和国家治理体系发展的历史性成就和显著优势
②提出了推进国家治理体系和治理能力现代化的重大意义和总体要求
③回答了什么是社会主义和怎样建设社会主义这个重大政治问题
④明确了各项制度必须坚持和巩固的根本点、完善和发展的方向
习近平总书记指出,涉及群众的问题,要准确把握社会心态和群众情绪,充分考虑执法对象的切身感受,推行人性化执法、阳光执法。但是,不论怎么做,对违法行为一定要严格尺度、依法处理。对此,下列理解正确的是
前不久,中央政治局召开会议分析研究当前经济形势,重申了宏观政策要稳、微观政策要活、社会政策要托底的总体思路。下列体现“微观政策要活”这一政策思路的是
2019年10月31日,国务院决定开展第七次全国人口普查。关于第七次全国人口普查,下列说法不正确的是
2019年7月,中共中央办公厅、国务院办公厅印发了《关于加快推进公共法律服务体系建设的意见》,明确提出了公共法律服务体系建设的总体要求、基本原则和主要目标。下列关于公共法律服务体系的说法,不正确的是
当今世界不稳定不确定因素明显增加,我们要坚持底线思维,居安思危、未雨绸缪,做好应付最坏局面的思想准备。下列表述体现了坚持底线思维的是
1949年3月,中共中央和毛泽东离开西柏坡前往北平进驻香山。在香山的半年时间里,发生的一系列重大历史事件在党和国家历史上具有非常重要的地位。下列发生在这一时期的重大历史事件是
①毛泽东、朱德发布向全国进军的命令,吹响了解放全中国的伟大号角
②召开了党的七届二中全会,规定了党在全国胜利后应当采取的基本政策
③毛泽东发表了《论人民民主专政》,为新中国建立奠定了理论和政策基础
④制定了《中国人民政治协商会议共同纲领》,描绘了建立建设新中国的蓝图
人们常常引用希腊典故来分析当今世界的现实问题。下列希腊典故与其寓意对应正确的是
我国在区块链领域拥有良好基础,要加快推动区块链技术和产业创新发展,积极推进区块链和经济社会融合发展。关于区块链的特征和作用,下列说法不正确的是
以下是某执法部门对市民网络投诉的回复情况:

下列对管理员回复的评价,正确的是
赵某被依法列为失信联合惩戒对象。据此,有关部门可以对他采取的合法措施是
某市交警在设卡检查酒驾时,有人驾驶摩托车行驶到检查点前,突然掉头并加速逆行。对此情形,下列执勤交警的做法恰当的是
1965年,老周自建了一套房屋。2017年,老周的房屋被划入旧城改造范围。因无产权证和土地使用证,该房屋被认定为违法建筑,城管部门依据2008年施行的《城乡规划法》,责令老周限期拆除。对此,下列说法正确的是
老丁将自家临街的一间房屋改为商店,里面的一间房屋用于居住,并办理了合法经营手续。前不久,有消费者举报老丁商店有假冒商品出售,经查,举报属实。对此,市场监督管理部门可以作出的行为是
某区教育局将学区调整的情况张贴在各学校门口。刘某的住房被划入新的学区,但他没有及时了解情况,将房屋低价卖给了王某。对此,下列说法正确的是
国家治理效能是反映制度优势的重要指标。中国特色社会主义的制度优势需要转换为国家治理效能,需要通过治理效能来实现和彰显。要善于运用制度和法律治理国家,把各方面制度优势转换为管理国家的效能。推进国家治理体系和治理能力现代化,是发挥社会主义制度优越性的必由之路。
这段文字重在强调
统一的数据采集和分类管理标准有利于政务数据的整合共享,方便各地区、各部门数据库之间的接口连接与数据交换。应加快制定政务数据采集、处理、提供、修改等各类标准规范,对原有信息资源进行标准化处理,规范数据共享的类型、方式、内容、对象和条件,破除数据共享的技术障碍。
这段文字中提取的关键词最恰当的是
对于1900-1911年的社会政治变动,真正给我以深刻印象的,并不是所读到的辛亥革命史著作,而是鲁迅的小说。从那里,我才真正知道各色人等是如何经历一场变革,他们不同的心态、经历、际遇、沉浮。在一个个非常生活化的、普通的空间里,被作家塑造和加工了的人物形象是栩栩如生的、可信的,他们再现了一个时代的情境。在这里,辛亥革命不是一个被神圣化了的事件,而是每一个经历者生活的一部分。而在我们的历史写作中,重大事件往往是被高高地架起来的。
这段文字意在说明:
群体免疫力是一种保护整个社区免受疾病侵害的手段:通过免疫社区里足够多的人,有效地打断疾病从一个人传染到另一个人的接力,中断感染链,从而保护少数不能接种疫苗的人群。但是,这个模式要真正起作用,社区中接种疫苗的人必须足够多。接种疫苗的人数必须高于一个最小的百分值(学术界称之为“阈值”),群体免疫才会生效。接种的社区成员越多, 。
填入画横线处最恰当的是:
乡村文化的发展获取了可观的经济效益,但从长远看,文化产品更应注重它们的社会效益。社会效益会提高人们的幸福感,有助于实现中华民族的伟大复兴。当然,这并不是要求我们放弃经济效益,而是在两者发生冲突时应把社会效益放在首位。实现乡村文化产业的社会效益,需要政府的监督引导以及政策支持,乡村文化企业自身更应不断提高创新能力,传播先进的文化思想。
这段文字主要说明:
在电影表现的技术层面,数字技术事实上已代替了同源成像技术,出现了由电脑生产影像所构造的故事片。电脑生产的影像已经不再局限于单纯的特技效果,它们构成了影片全部蒙太奇中的镜头,主要角色都是完全或部分由电脑合成。在电影的发行和放映环节,具有质感的胶片卷,放映机吵闹的声音,抑或是影像剪辑表,还有流动于影院之间装胶片的金属盒,正在一个个地消失于我们的视线,成为历史。
下列对文意的概括最恰当的是:
以种植业和养殖业为主的农业生产,是深度贫困地区产业扶贫的重要项目和农民主要收入来源。农业生产是“露天工厂”,具有“靠天吃饭”的局限性。深度贫困地区大都自然条件恶劣,发生灾害的频率高、范围广,加之病虫害等方面的影响,给农业生产带来极大挑战。因此,深度贫困地区发展种植业和养殖业,更需要借助农业保险这一市场经济条件下风险管理的基本手段。
以下概括不符合文意的是
每一页书中也许蕴含着各种心境情绪,让你时而唏嘘不已、痛哭流涕,时而又情不自禁、破涕为笑。你打开一本书,又好似开启了一条可以随意穿梭的时空隧道,瞬间拥有了一双可以御风的翅膀,每一页书中还可能隐含着一场涤荡一切的头脑风暴、一场惊天动地的革命,打开它你可能坚定如往昔,也可能瞬间大彻大悟。在书中,百年乃至千年前的先贤、天才与你同在。在书中,你可以与古人窃窃私语,也可以与他们唇枪舌剑,而每当你合上书页,你都不再是打开它时的自己——人不能两次打开同一本书。
下列说法与文中画线部分意思最接近的是:
海底矿产资源中最受关注的是海底石油。有人推测,
的大陆架蕴藏着石油。海底石油储量约2500亿吨,相当于世界石油预估储量的三分之一以上,仅在大陆架的石油储量就有1400亿吨。第一口浅海油井出现在1891年,更多的勘探开发始于20世纪20年代,60年代进入飞跃发展时期。现在,全世界有100多个国家在勘探海底石油,30多个国家已开采出这种“工业的血液”。20世纪50年代海底石油产量仅占全世界石油总产量的
,70年代增加到
,80年代已达
,21世纪初已远远超过
。
以下概括不符合文意的是
语言和文化一样,很少是自给自足的,故词语的借用自古至今都是常见的语言现象。但当外来词汇进入一个国家后,当地民族会在适应吸收新成分的同时,不自觉地变异和改造其原貌。随着时间的推移,外来词会逐渐本土化,日久天长,源流模糊,体用隔断,变异迭生。一旦借词身上的“异域特征”(诸如音素、音节的构成等)在使用者的意识里淡化或消失,它们就会被当地人视为自己母语中的一部分。
这段文字重在说明
旅行是用你的眼、用你的心去感悟,这一点是再好的旅行装备,再妙笔生花的作家的游记作品,再保真的摄像拍照设备都代替不了的。至于如何获得个人感悟,从客观上讲需要提前做功课,带着感情和文化背景去旅行;从主观上要保持随心所欲的心态,每个人都有自己独特的感悟,不要跟随他人的参照系去做盲目判断。
下列说法与文意不符的是
书院是中国历史上一种独具特色的文化教育形式,在书院发展的一千多年历史进程中,它不仅是中国文化的象征,更是中国文化向域外传播的窗口。书院之名起于唐代,由最早的修书、藏书的机构,逐步演变为具有教学、研究功能的场所。书院制度在宋代不断发展、壮大、成熟,清代是书院发展的鼎盛时期,无论是穷乡僻壤,还是边陲小镇都可见到书院。不仅如此,书院还随儒学走出国门,在朝鲜半岛生根、萌芽、兴盛起来,对中国文化传播起着不可替代的作用。
这段文字主要说明
实际上,过分依赖保健品,不仅带不来保健的功效,还可能损害人体健康。健康的体魄不是靠各种保健品堆砌而成的,科学养生需要权威指导、科学知识。大道至简,健康养生并不复杂。世界卫生组织研究发现,影响健康的因素中,生物学因素占
、环境影响占
、行为和生活方式占
、医疗服务仅占
。因此,与其迷信保健品的神奇功效,不如以科学和自律来呵护自己的健康。
下列说法与文意不符的是:
①显而易见,一个专业人士在一年之内进行多次重复实验
②但欧洲在改良并且推广印刷术之后,开始建立科学实验的制度,偶然的作用开始让位于必然
③有经济学家认为,古代中国在技术上一直领先,是因为古代中国人口规模庞大,偶然性的发明远远多于人口稀少的欧洲
④所获得的知识和发现,肯定要比一个工匠一辈子因为偶然和随机所获得的发现和成果多
⑤在印刷术发明之前,人类社会科技的进步主要靠大众在生产实践中的偶然发现
⑥无论在东方社会,还是西方社会,情况都是相似的
将以上6个句子重新排列,语序最恰当的是:
《论语》最初的译本应当是1687年在巴黎以拉丁文出版的《中国哲学家孔子》。据不完全统计,《论语》目前有40多种语言的译本,其中英语世界译本最多。不同译本间的差异较大,有些译本比较忠实于语言与历史,能客观介绍《论语》及孔子思想;有些译本则善于在翻译中寄托译者本人的使命意识,以耶稣会传教士的译著为代表;还有些译者虽然古汉语水平不高,他们的翻译主要或部分依靠前人的译著,但他们擅于解释和传播孔子思想,使之在异文化中产生很大影响。
这段文字重在说明:
法治是社会治理的基本规则,尤其是在全面依法治国新时代,任何人不管在线上还是线下,都应遵守法律秩序。任何人都必须在法律和道德的 内对网络话语权“轻拿轻放”,用谨言慎行守护 的网络空间和人间正道。
依次填入画横线处最恰当的一项是:
“创新乡贤文化”确实有助于以乡情乡愁为纽带,吸引和凝聚各方人士支持家乡建设。此乃 乡村现代化难题的有益尝试,这一点显然是 的。
依次填入画横线处最恰当的一项是
他从不要求学生死记硬背,组织考试也 。考试通常采用开卷的方式,让学生把试卷带回去做。凡是提出自己见解的,即使是与他唱反调,只要能 ,往往也能得高分。
依次填入画横线处最恰当的一项是
国际组织亦称国际团体或国际机构,是具有国际性行为特征的组织,是两个或两个以上的国家(或其他国际法主体)为实现共同的政治经济目的,依据其 的条约或其他正式法律文件建立的有一定规章制度的 机构。
依次填入画横线处最恰当的一项是
多年宣传之后,垃圾分类真的要走入每个中国家庭的生活了。在这场与垃圾 的拉锯战中,中国是否能借助垃圾分类扭转局势,并通过利用自身的回收行业优势提升人们的环保意识,真正解决垃圾问题,避免重蹈发达国家的覆辙,我们 。
依次填入画横线处最恰当的一项是:
一个人走在森林里,膨胀的暖流扑面而来,仿佛热气从暖炉中 而出。随着森林的浓密稀疏,温热的空气或膨胀、或减弱。湿润的凉意令人感到河道的存在,它们虽早已 ,但泥土中仍 着湿气。
依次填入画横线处最恰当的一项是:
回顾我国科技事业的发展,正是一代代航天人 、顽强拼搏, 了一系列关键核心技术,才有了中国航天大国的地位;正是因为 了深海装备的关键核心技术,才能使“蛟龙”“潜龙”“海龙”邀游深海,独立自主地进行科学考察,使中国在世界深海科学事业上拥有了发言权。
依次填入画横线处最恰当的一项是:
执法检查是人大行使宪法法律赋予的监督权,也是保证法律得到全面有效实施的一把“利剑”。既然是“利剑”,就必须锋利,而不是 、无关痛痒。有力度、有硬度的执法检查,才能 法律的权威。为什么有的执法检查所呈现的结果却与老百姓的切身感受 ?其中原因恐怕还在于执法检查没到位。
依次填入画横线处最恰当的一项是:
中国彩陶很注意图案纹样与器型的关系, 而统一谐调,也注意彩陶图案在不同 所产生的不同效果,这种以彩绘纹样与造型 完美结合的艺术手法,同时也成为传统雕塑和工艺美术极有特色的表现手法。
依次填入画横线处最恰当的一项是:
每次去浯溪,除了看它的碑林和山水之外,最令我 的,是元结当年弹琴的浯台。那里是浯溪的最高点,每到月夜,元结总是执一把琴,坐在那里对江而弹。琴声激活了浯溪山水,浯溪山水 了他的琴声。元结与山水融合在一起,任千古忧愁万古功名顺琴声而去,随水而流,在虚无中 着沉重,在缥缈中偶尔跳出一声叹息。
依次填入画横线处最恰当的项是:
我们多数人对“膳食纤维”的感性印象,恐怕就是那些粗糙的、嚼不烂的“植物纤维”,所以很容易就会想到芹菜和韭菜这类含“筋”丰富的蔬菜,其实,这两种蔬菜膳食纤维含量和许多食物比起来丝毫不出众。它们“渣渣”的口感,主要是植物木质部和韧皮部形成的宏观维管束结构,不完全等同于“膳食纤维”。
食物膳食纤维的含量,并不与“粗糙”程度成正比,反而许多“软细滑润”的食物同样含有大量的膳食纤维。笼统说,膳食纤维是不能被我们消化酶消化的植物细胞壁残余物,包括纤维素、半纤维素、抗性淀粉、菊粉和各类多糖如葡甘露聚糖和果胶等等。膳食纤维分为“不溶性膳食纤维”和“可溶性膳食纤维”两大类,它们在身体里发挥着不同生理作用。
“不溶性膳食纤维”不溶于水,但它们能像钢筋骨架一样撑起食物,从而增加了“饱腹感”并能刺激肠道蠕动,减少排泄物在肠道里的停留时间,就是俗称的“润肠通便";它们通常不能被肠道微生物消化利用,但可以吸附肠道里的有害物质。
“可溶性膳食纤维”能溶于水,吸水后多呈凝胶状,让食物变得粘稠软滑,使食团体积膨胀,延长胃的排空时间,减缓糖分的吸收:它们能被结肠中的微生物降解生成短链脂肪酸等有益的物质,也能阻止肠粘膜粘连和潜在致病菌迁移,减轻肠道炎症。
大多数植物性食物,都同时含有这两类膳食纤维。食物口感粗糙的部分,主要包含不溶性膳食纤维,而可溶性纤维完全没有粗粝的口感,膳食纤维含量 ,所以一种食物粗纤维较多,并不代表它的膳食纤维的总量就高。那么,哪些食物的膳食纤维含量比较高呢?膳食纤维在谷物、豆类、菌藻和果蔬中广泛存在,而动物性食物则几乎不含膳食纤维。实际上,豆类和谷物才是膳食纤维的含量冠军,它们可溶性和不可溶性膳食纤维的含量都很高,是普通果蔬的几倍甚至十多倍。需要强调的是,这里的“谷物”特指“全谷物”:即脱壳后没有经过精制的粮食种子,譬如小麦粒、大麦粒、糙米、燕麦、荞麦、玉米、薏米、小米等,不包括精白米和精白面,事实上,精米、精面做成的食物,膳食纤维含量很低。
我国居民膳食指南建议,成人每日膳食纤维的摄入量约为25~30克(正比于摄入热量),我们日常的烹饪方式 比如粗研磨、切碎、加热,对膳食纤维的含量和状态影响不大。但如果你不吃谷物或豆类,仅仅靠吃蔬果坚果和肉类,膳食纤维能达到每日推荐量的可能性几乎没有。
那些长期选择“低碳水加只吃肉类和果蔬”的饮食方式,从膳食纤维摄入角度看并不健康,这类人的肠道菌群会发生改变,体内产生的三甲胺和氧化三甲胺显著高于普通人,这类物质也是心血管疾病的风险因子。
但值得注意的是,既然有推荐量,也就是说膳食纤维摄入并非越多越好,有相关动物性实验显示某类型的膳食纤维摄入过量,会影响肠道菌群,从而对身体产生非常负面的影响。所以尽量从均衡膳食中摄入膳食纤维,不推荐额外的可溶性膳食纤维补充剂。
正常人群还是应该遵照居民膳食指南来吃,自己“设计”的饮食方式绝不会优于指南的。
作者在文章开头以芹菜韭菜为例主要想说明:
下列对膳食纤维的描述不符合文意的是:
填入文中画横线处最恰当的是:
下列说法与文意不符的是:
作者通过这篇文章主要说明:
-32.16,48.23,-72.30,108.37,-162.44,( )
1,
,
,10,
,( )




1,
,
,
,
,( )




,
,
,
,
,( )




1,1,4,9,25,( )
梳理甲、乙两个案件的资料,张警官单独完成,分别需要2小时、8小时;王警官单独完成,分别需要1小时、6小时。若两人合作完成,则需要的时间至少是
在统计某高校运动会参赛人数时,第一次汇总的结果是1742人,复核的结果是1796人,检查发现是第一次计算有误,将某学院参赛人数的个位数字与十位数字颠倒了。已知该学院参赛人数的个位数字与十位数字之和是10,则该学院的参赛人数可能是
某网店零售月季花,每束成本39元、售价99元,月销量800束。现推出团购活动,购买10束及以上,每束售价59元,预计零售销量减半,团购销量激增。若使原销售利润不减,则月团购销量至少应是
某装配式建筑企业接到一个生产1033套楼板的订单。甲班组生产5天后,乙班组再生产4天,刚好完成任务。若甲班组比乙班组每天多生产23套,则甲班组生产楼板的套数是
某食品厂速冻饺子的包装有大盒和小盒两种规格,现生产了11000只饺子,恰好装满100个大盒和200个小盒。若3个大盒与5个小盒装的饺子数量相等,则每个小盒与每个大盒装入的饺子数量分别是
某社区组织了一次助学捐款活动,在场的老王、老李和老张均积极捐款。若老王捐款的
是老李捐款的
、老张捐款的
,且老张比老王多捐192元,则他们的捐款总额是:
某商品的进货单价为80元,销售单价为100元,每天可售出120件。已知销售单价每降低1元,每天可多售出20件。若要实现该商品的销售利润最大化,则销售单价应降低的金额是
若将一个长方形的长缩短1厘米,宽加长8厘米,所得新长方形的周长和面积分别是原长方形的2倍和4倍,则原长方形的长是:
使用浓度为
的硫酸溶液
克和浓度为
的硫酸溶液若干克,配制浓度为
的硫酸溶液
克,需要加水的质量是
甲、乙两人分别从A、B两地同时出发相向而行。当两人合计走完两地间路程的
时,甲距A地的路程是500米;当两人合计走完两地间路程的
时,乙距B地的路程是2400米。若两人的速度始终不变,则当速度较快者走完全程时,速度较慢者距走完全程还剩的路程是
某便民超市将薏米、红豆和小黄米按2:3:5混合后出售,每千克成本13.3元。若薏米每千克成本23.6元,红豆每千克成本9.8元,则小黄米每千克的成本是
某训练基地的一块三角形场地的面积是1920平方米。已知该三角形场地的三边长度之比是
,则其周长是:
某单位要抽调若干人员下乡扶贫,小王、小李、小张都报了名,但因工作需要,若选小李或小张,就不能选小王。已知三人入选的概率都是0.2,但小李、小张同时入选的概率是0.1,则三人中有人入选的概率是
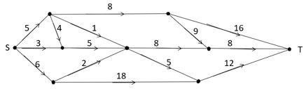
下图为某市一段地下水管道的分布图,箭线表示管道中水的流向,数值表示箭线的长度(单位:千米)。水从S点流到T点最短的距离是:

某企业按三个等级给员工发放奖金,一、二、三等奖的获奖人数之比为1:3:10,奖金总额之比为2:3:1。已知获奖员工总数126人,发放奖金总额16.2万元,则三等奖的奖金是
唇亡:齿寒
湄公河:跨境河
裙子:毛料裙子:时装
春节:饺子:饺皮
暴雨:洪灾:排涝
开车不喝酒:喝酒不开车
裤子 之于( )相当于( )之于 笔画
( )之于 实事求是 相当于 南辕北辙 之于 ( )。
请从四个选项中选出恰当的一项,其特征或规律与题干给出的一串符号的特征或规律最为相符。





请从四个选项中选出恰当的一项,其特征或规律与题干给出的一串符号的特征或规律最为相符。
由甲申曱甲申甴甲由曱
请从所给的四个选项中,选出最恰当的一项填入问号处,使之呈现一定的规律性。

请从所给的四个选项中,选出最恰当的一项填入问号处,使之呈现一定的规律性。

请从所给的四个选项中,选出最恰当的一项填入问号处,使之呈现一定的规律性。

下面四个图形中,只有一个是由上面的四个图形拼合(只能通过上、下、左、右平移)而成的,请把它找出来。

下面四个图形中,只有一个是由上面的四个图形拼合(只能通过上、下、左、右平移)而成的,请把它找出来。

下面四个图形中,只有一个是由上面的四个图形拼合(只能通过上、下、左、右平移)而成的,请把它找出来。

下面四个图形中,只有一个是由上面的四个图形拼合(只能通过上、下、左、右平移)而成的,请把它找出来。

右边四个图形中,只有一个是由左边的四个图形拼合(只能通过上、下、左、右平移)而成的,请把它找出来。

下面给定的是纸盒外表面的展开图,右边哪一项能由它折叠而成?请把它找出来。

下面给定的是纸盒外表面的展开图,右边哪一项能由它折叠而成?请把它找出来。

下面给定的是纸盒外表面的展开图,右边哪一项能由它折叠而成?请把它找出来。

下面给定的是纸盒外表面的展开图,右边哪一项能由它折叠而成?请把它找出来。

请从所给的四个选项中,选出最恰当的一项填入问号处,使之呈现一定的规律性。

请从所给的四个选项中,选出最恰当的一项填入问号处,使之呈现一定的规律性。


下图为给定的立体,从任意角度剖开,右边哪一项不可能是它的截面图?

党内存在的很多问题都同政治问题相关联。不从政治上认识问题、解决问题,就会陷入头痛医头、脚痛医脚的被动局面,就无法从根本上解决问题。提高政治能力,很重要的一条就是要善于从政治上分析问题、解决问题。只有从政治上分析问题才能看清本质,只有从政治上解决问题才能抓住根本。
根据以上陈述,可以得出以下哪项?
为了研究早餐前锻炼和早餐后锻炼对健康的影响,研究人员进行了连续8周的实验,其中,实验组在早餐前锻炼,对照组在早餐后锻炼。结果发现,实验组锻炼过程中平均燃烧的脂肪量是对照组的2倍。体检结果进一步显示,实验组胰岛素反应能力得到了改善,而对照组没有。研究人员由此认为,相较于早餐后锻炼,早餐前锻炼更能降低罹患心血管疾病的风险。
以下哪项如果为真,最能支持上述研究人员的观点?
每个“熊孩子”的背后都有一个“熊家长”。这些“熊家长”对“熊孩子”百依百顺,溺爱娇惯,这使得“熊孩子”以自我为中心,缺乏规则意识,容易产生过激的非理性行为。当“熊孩子”有些行为对他人和社会造成伤害时,“熊家长”也会以“他还是个孩子”来护短辩解,要求原谅。
以下哪项最可能是“熊家长”辩解所隐含的前提?
市民文化周期间,文化部门要在桃源、东山、南浦、九华四个社区分别举办书展、画展、影展和文博展四种不同的文化惠民活动,由于时间场地限制,每个社区只能举办一种活动。已知:
(1)桃源社区既不办影展,也不办画展;
(2)东山社区既不办书展,也不办画展;
(3)如果东山社区不办画展,则南浦社区不办书展;
(4)如果九华社区不办文博展,则南浦社区举办书展。
据此可以推出以下哪项?
某部门新录用甲、乙、丙三名工作人员,他们各自的籍贯为江苏、安徽、浙江中的某个省。张红、李梅和王芹对他们的籍贯有如下猜测:
张红:甲是浙江人,乙是安徽人,丙也是浙江人;
李梅:甲是浙江人,乙是江苏人,丙不是江苏人;
王芹:甲是江苏人,乙是浙江人,丙也是江苏人。
已知,对甲、乙、丙的籍贯,上述三人均猜对1个,猜错2个。
根据以上信息,以下哪项是可能的?
某款策略类竞技游戏在所有时刻都有
种可以选择的操作,并且是一种不完全信息的游戏——玩家通常看不到对手在做什么,因此就无法预测下一步操作。最近,某互联网公司开发了能够玩该款游戏的智能机器人AlphaStar,在一周内就获得了宗师等级,这意味着它在该地区九万多名玩家中排在前
。游戏开发者据此断言,AlphaStar在游戏策略上已经和人类持平或者胜过人类了。
以下哪项如果为真,最能支持上述游戏开发者的论断?
张、王、李、赵四人计划在6至9月中分别选择一个月休年假,但部门人手短缺,一个月中不能有两个人休假。赵不希望安排在6月,张要求不要安排在9月,李表示6月或8月都可以,王提出只能安排在7、8月份。
如四人的要求均得到满足,则可以推出以下哪项?
人类学家测量了历史上各个时期的人类头骨之后发现,当代成人的脑容量平均为1349毫升,相比中石器时代人类的脑容量,男性减少了
,女性减少了
。研究者认为,在分工日益明确的时代,富有合作精神的人比其他人有更多的生存和繁衍机会,“最友好者生存”是导致人类大脑不断缩小的重要原因。
以下哪项如果为真,最能支持上述结论?
在400米跑比赛中,罗、方、许、吕、田、石6人被分在一组。他们站在由内到外的1至6号赛道上。关于他们的位置,已知:
(1)田和石的赛道相邻;
(2)吕的赛道编号小于罗;
(3)田和罗之间隔着两条赛道;
(4)方的赛道编号小于吕,且中间隔着两条赛道。
根据以上陈述,关于田的位置,以下哪项是可能的?
根据以上陈述,可以推出以下哪项?
造血式扶贫:指政府部门或社会力量通过持续性地扶持农村产业发展,拓宽农产品销售及消费渠道等,帮助贫困地区、贫困人口增收脱贫的扶贫方式。
下列属于造血式扶贫的是
”的产业发展模式,使农民年收入翻了一番,人均达到近万元分众化教育:指根据受众的具体差异,用典型案例分别进行宣传,以激发情感共鸣,达成特定目标的教育方式。
下列属于分众化教育的是
喘息服务:指由政府部门购买服务,为有失能失智老人的低收入家庭或特殊困难家庭提供临时性援助,让常年在家照顾亲属者得到短暂休息。
下列属于喘息服务的是
口述登记制:指办理个体工商户登记手续时,申请人无需亲自填表,只要口述各项信息,核对确认后即可当场领取营业执照的登记方式。
下列属于口述登记制的是
垃圾资源化:指垃圾进行分选处理后,成为无污染的循环再利用原料,进而加工、转化为再生资源的垃圾处理方式。
下列属于垃圾资源化的是
良性冲突:指管理者设法把企业内部的小冲突转化为凝聚力,推动企业发展的管理策略。
下列属于良性冲突的是
乡贤调解:指村民之间发生纠纷后,由具有较高威望和影响力的乡村贤达人士出面解决纠纷的民间调解方式。
下列不属于乡贤调解的是
等待经济:指商家利用人们购物、就医、出行时的空余时间,提供选择自由、使用方便的付费服务。
下列不属于等待经济的是
银发危机:指老年人因为贪图小便宜而上当受骗,遭受财产损失和精神伤害双重打击的现象。
下列属于银发危机的是
信息污染:指信息传播过程中混入危害性、欺骗性或误导性信息元素,从而影响对有效信息的正常获取和利用的现象。
下列属于信息污染的是
痕迹管理:指按照相关部门要求,用文字或图片等材料记录、展示工作过程和业绩,作为绩效考核依据的监督管理手段。
下列不属于痕迹管理的是
社交恐惧症:指公众场合或正常社交活动中,因为过分担心、害怕而刻意回避的心理现象。
下列属于社交恐惧症的是
情感消费:指消费者出于某种情感需要而购买商品的行为,这种情感通常与商品的使用功能并没有直接关系。
下列属于情感消费的是
鬲(lì)是古代一种煮饭用的炊器,有陶制鬲和青铜鬲,其形状一般为侈口(口沿外倾),有三个中空的足,便于炊煮加热。觚(gū)是古代一种用于饮酒的容器,也用作礼器,圈足、敞口、长身,口部和底部都呈现为喇叭状。卣(yǒu)是古代的一种酒器,口椭圆形,圈足,有盖和提梁,腹深。尊(zūn)是古代的一种大中型盛酒器,圈足,圆腹或方腹,长颈,敞口,口径较大。
下列4个图形依次为

谜语有多种猜法。比较法是将字形、字义相近或相反的词放在一起,加以比较而扣合谜底;溯源法是追溯谜面的来源及其与原出处的上下关联,然后再扣合谜底;拟物法是将人或人体某部分物化,将谜面字词语义或所言之事物化,扣合谜底。
①谜面:枕头。要求打一成语。谜底:置之脑后
②谜面:桃花潭水深千尺。要求打一成语。谜底:无与伦比
③谜面:加一笔不好,加一倍不少。要求打一字。谜底:夕
关于①②③谜语的猜法,下列判断正确的是
根据以下资料,回答116~120题
表2019年上半年我国东部地区软件业部分经济指标

2019年上半年,东部地区软件业务收入利润率是




东部地区各省(市)中,2019年上半年软件业务收入占地区软件业务总收入的比重同比提高的有
2019年上半年,东部地区各省(市)软件企业的软件业务平均利润的最大值是
下列图形中,对2019年上半年东部地区各省(市)软件业务收入构成表示正确的是

关于2019年上半年东部地区软件业的发展情况,从上述资料不能推出的是
2019年1-10月,江苏民航机场旅客吞吐量4901万人次,同比增长
,增速比华东地区(六省一市)高6.2个百分点,比上海高9.7个百分点,比浙江高5.7个百分点,比山东高4.4个百分点,比福建高8.7个百分点,比江西高6.9个百分点,与安徽持平。

2019年1-10月,江苏民航机场旅客吞吐量同比增加
2013-2018年江苏9个民航机场中旅客吞吐量逐年增加的机场个数是
2019年1-10月,华东地区民航机场旅客吞吐量同比增速最慢的省(市)是
2013-2018年江苏9个民航机场中旅客吞吐量年均增速最快的机场是
从上述资料中能够推出的是
2019年2月中下旬,某市统计局随机抽取2000名在该市居住半年以上的18~65周岁居民,就其2019年春节期间的消费情况进行了调查。调查结果显示:与上年春节相比,
的受访居民消费支出有所增加,
的受访居民消费支出基本持平。


受访居民中,2019年春节期间消费支出多于上年的人数与少于上年的人数相差:
2019年春节期间有“餐饮消费”的受访居民中,一定有人:
2019年春节期间消费支出在2000元以下的受访居民中,“发红包、给压岁钱的”至少占




2019年春节期间消费支出在5000元以上的受访居民人数有可能是:
关于2019年春节期间消费,从上述资料中能够推出的是:
的受访居民同时选择“购保健产品”“购数码产品、智能家电”和“去旅游”2018年末,全国共有各类文物机构10160个,比上年未增加229个。其中,文物保护管理机构3550个,占
;博物馆4918个,占
。全国文物机构从业人员16.26万人,比上年末增加0.11万人。其中,高级职称占
,中级职称占
。全国文物机构拥有文物藏品4960.61万件,比上年末增长
。其中,博物馆文物藏品3754.25万件,文物商店文物藏品751.40万件。

2018年末全国文物机构从业人员中,不具备中高级职称的有
2018年末全国博物馆文物藏品、文物商店文物藏品占全国文物机构文物藏品的比重之差为
2011-2018年全国文物机构数增加最多的年份是
2011-2018年全国文物机构从业人员年均增加
从上述材料不能推出的是
