党的十九届四中全会通过了《坚持和完善中国特色社会主义制度、推进国家治理体系和治理能力现代化若干重大问题的决定》。关于该《决定》的内容,下列说法正确的是
①闸述了我国国家制度和国家治理体系发展的历史性成就和显著优势
②提出了推进国家治理体系和治理能力现代化的重大意义和总体要求
③回答了什么是社会主义和怎样建设社会主义这个重大政治问题
④明确了各项制度必须坚持和巩固的根本点、完善和发展的方向
2019年上半年,中共中央、国务院发布《关于建立健全城乡融合发展体制机制和政策体系的意见》,要求在职称评定、工资待遇等方面向乡村教师、医生倾斜,并提出要建立统一的城乡居民人身损害赔偿标准。下列关于该文件及其内容的理解,正确的是
2019年10月31日,国务院决定开展第七次全国人口普查。关于第七次全国人口普查,下列说法不正确的是
新中国成立70年来,我国农业取得了举世瞩目的历史性成就。下列关于新中国农业发展成就说法正确的是
①农业生产技术水平和科技水平显著提高
②粮食的综合生产能力接连实现了新跨越
③农林牧渔全面发展的现代农业已经建立
④农业生产组织方式和模式发生重大变化
当今世界不稳定不确定因素明显增加,我们要坚持底线思维,居安思危、未雨绸缪,做好应付最坏局面的思想准备。下列表述体现了坚持底线思维的是
根据当前和今后一段时期我国社会治理面临的形势,社会治理的重心必须落实到社区,关于社会治理的重心必须落实到社区的原因,下列说法不正确的是
我国要按照增加总量、优化存量、提高效能的原则,强化高质量绿色发展导向,加快构建新型农业补贴政策体系。下列不属于加快构建新型农业补贴政策体系措施的是
1949年3月,中共中央和毛泽东离开西柏坡前往北平进驻香山。在香山的半年时间里,发生的一系列重大历史事件在党和国家历史上具有非常重要的地位。下列发生在这一时期的重大历史事件是
①毛泽东、朱德发布向全国进军的命令,吹响了解放全中国的伟大号角
②召开了党的七届二中全会,规定了党在全国胜利后应当采取的基本政策
③毛泽东发表了《论人民民主专政》,为新中国建立奠定了理论和政策基础
④制定了《中国人民政治协商会议共同纲领》,描绘了建立建设新中国的蓝图
人们常常引用希腊典故来分析当今世界的现实问题。下列希腊典故与其寓意对应正确的是
我国在区块链领域拥有良好基础,要加快推动区块链技术和产业创新发展,积极推进区块链和经济社会融合发展。关于区块链的特征和作用,下列说法不正确的是
村民会议可以制定村规民约。下列村规民约约定的内容,与法律法规相抵触的是
村民张某与村委会就土地承包合同引发纠纷。应村委会要求,乡政府指派工作人员丈量有争议的土地时,毁坏了地里的青苗。对此,下列说法正确的是
随着脱贫攻坚进入关键期,必须把防止脱贫人口返贫放在重要位置。对此,下列做法对防止脱贫人口返贫具有积极意义的是
①保持脱贫攻坚政策的连续性和稳定性
②保持摘帽贫困县干部队伍的相对稳定
③适时组织对农村脱贫人口的“回头看”
④提高补贴标准以提升脱贫人口的生活水平
农村养老作为我国养老服务体系中的“最短板”,迫切需要创新农村养老服务方式,让农民老有所养。下列属于农村养老方式创新的是
调结构、提品质、促融合是当前我国农业供给侧结构性改革的主要内容。下列措施符合这一改革要求的是
国家治理效能是反映制度优势的重要指标。中国特色社会主义的制度优势需要转换为国家治理效能,需要通过治理效能来实现和彰显。要善于运用制度和法律治理国家,把各方面制度优势转换为管理国家的效能。推进国家治理体系和治理能力现代化,是发挥社会主义制度优越性的必由之路。
这段文字重在强调
乡村文化的发展获取了可观的经济效益,但从长远看,文化产品更应注重它们的社会效益。社会效益会提高人们的幸福感,有助于实现中华民族的伟大复兴。当然,这并不是要求我们放弃经济效益,而是在两者发生冲突时应把社会效益放在首位。实现乡村文化产业的社会效益,需要政府的监督引导以及政策支持,乡村文化企业自身更应不断提高创新能力,传播先进的文化思想。
这段文字主要说明:
以种植业和养殖业为主的农业生产,是深度贫困地区产业扶贫的重要项目和农民主要收入来源。农业生产是“露天工厂”,具有“靠天吃饭”的局限性。深度贫困地区大都自然条件恶劣,发生灾害的频率高、范围广,加之病虫害等方面的影响,给农业生产带来极大挑战。因此,深度贫困地区发展种植业和养殖业,更需要借助农业保险这一市场经济条件下风险管理的基本手段。
以下概括不符合文意的是
书院是中国历史上一种独具特色的文化教育形式,在书院发展的一千多年历史进程中,它不仅是中国文化的象征,更是中国文化向域外传播的窗口。书院之名起于唐代,由最早的修书、藏书的机构,逐步演变为具有教学、研究功能的场所。书院制度在宋代不断发展、壮大、成熟,清代是书院发展的鼎盛时期,无论是穷乡僻壤,还是边陲小镇都可见到书院。不仅如此,书院还随儒学走出国门,在朝鲜半岛生根、萌芽、兴盛起来,对中国文化传播起着不可替代的作用。
这段文字主要说明
统一的数据采集和分类管理标准有利于政务数据的整合共享,方便各地区、各部门数据库之间的接口连接与数据交换。应加快制定政务数据采集、处理、提供、修改等各类标准规范,对原有信息资源进行标准化处理,规范数据共享的类型、方式、内容、对象和条件,破除数据共享的技术障碍。
这段文字中提取的关键词最恰当的是
对于1900-1911年的社会政治变动,真正给我以深刻印象的,并不是所读到的辛亥革命史著作,而是鲁迅的小说。从那里,我才真正知道各色人等是如何经历一场变革,他们不同的心态、经历、际遇、沉浮。在一个个非常生活化的、普通的空间里,被作家塑造和加工了的人物形象是栩栩如生的、可信的,他们再现了一个时代的情境。在这里,辛亥革命不是一个被神圣化了的事件,而是每一个经历者生活的一部分。而在我们的历史写作中,重大事件往往是被高高地架起来的。
这段文字意在说明:
空气污染物对大脑造成严重影响的罪魁祸首是细颗粒物,即直径小于2.5微米的空气污染物。一旦被吸入体内,它们就能抵达肺部深处,进入血流,并随之进入大脑。细颗粒物直径极小,足够穿越为阻隔大型毒物分子而存在的血脑屏障。若细颗粒物由鼻子吸入,还可以通过鼻腔中的嗅觉神经进入大脑。这些颗粒物可能会激发炎症反应,导致严重的脑部疾病,影响认知能力。
这段文字意在说明
海底矿产资源中最受关注的是海底石油。有人推测,
的大陆架蕴藏着石油。海底石油储量约2500亿吨,相当于世界石油预估储量的三分之一以上,仅在大陆架的石油储量就有1400亿吨。第一口浅海油井出现在1891年,更多的勘探开发始于20世纪20年代,60年代进入飞跃发展时期。现在,全世界有100多个国家在勘探海底石油,30多个国家已开采出这种“工业的血液”。20世纪50年代海底石油产量仅占全世界石油总产量的
,70年代增加到
,80年代已达
,21世纪初已远远超过
。
以下概括不符合文意的是
在电影表现的技术层面,数字技术事实上已代替了同源成像技术,出现了由电脑生产影像所构造的故事片。电脑生产的影像已经不再局限于单纯的特技效果,它们构成了影片全部蒙太奇中的镜头,主要角色都是完全或部分由电脑合成。在电影的发行和放映环节,具有质感的胶片卷,放映机吵闹的声音,抑或是影像剪辑表,还有流动于影院之间装胶片的金属盒,正在一个个地消失于我们的视线,成为历史。
下列对文意的概括最恰当的是:
①文化是每个民族每个国家的生命体现
②文化的积淀是一个社会、一个民族最可宝贵的精神财富
③“不同”“多元”是社会发展的必然,更是现代社会文明进步的标志
④如若所有的民族、所有的国家都强求一律,很可能导致人类文明僵化衰落
⑤中国道路的成功充分说明,各个国家必须根据自己的国情建设精神家园
⑥中国有句古话说得好,“和实生物,同则不继”
将以上6个句子重新排列,语序最恰当的是
虽然“增强免疫力”在民间很常用,但在学术界却极少提及,甚至可以说它不是一个科学名词。在民间,“增强免疫力”是一个模糊的概念,它意味着可以增强抵抗病原体的能力,所以被认为是一件好事。但在科学界,“增强免疫力”不容易定义,因为免疫反应包括很多方面,比如长生抗体、T细胞反应、吞噬细胞吞噬等,很难定义和量化。更重要的是,对于一个有正常免疫力的人来说,增强免疫力不意味着是一件好事,甚至可能会导致不必要的麻烦,比如增加自身免疫疾病的发病风险。
关于“增强免疫力”,下列说法不符合文意的是
每一页书中也许蕴含着各种心境情绪,让你时而唏嘘不已、痛哭流涕,时而又情不自禁、破涕为笑。你打开一本书,又好似开启了一条可以随意穿梭的时空隧道,瞬间拥有了一双可以御风的翅膀,每一页书中还可能隐含着一场涤荡一切的头脑风暴、一场惊天动地的革命,打开它你可能坚定如往昔,也可能瞬间大彻大悟。在书中,百年乃至千年前的先贤、天才与你同在。在书中,你可以与古人窃窃私语,也可以与他们唇枪舌剑,而每当你合上书页,你都不再是打开它时的自己——人不能两次打开同一本书。
下列说法与文中画线部分意思最接近的是:
夜间是重要的消费时段。发展夜间经济,不仅是拓展新的消费领域的重要抓手,也是满足人们对美好生活需要的必然选择。但也要看到,夜间经济在给城市带来活力、魅力和新的经济增长点的同时,也对城市治理水平提出了更高要求。夜间消费的“菜单”能否更丰富,让人们有更多选择;公共交通能否跟上,为消费者和延时下班的工作人员提供便利。可以说,这一切不仅是一道经济命题,也是一道治理考题。
下列说法与文意不符的是
支持外资评级机构进入中国银行间债券市场和交易所债券市场开展所有种类债券评级业务,是中国金融市场扩大开放的重大举措。信用评级作为金融市场的重要基础性制度安排,随着中国金融市场国际化进程不断加快,引入国际信用评级机构在中国开展评级业务,有利于满足国际投资者的多样化需求,也有利于促进中国评级行业评级质量改善,有助于中国金融市场的规范健康发展。
这段文字着重说明的是
文本是书法的灵魂所系。书法的书卷气,以及艺术风格等,皆与文本背后的人文精神息息相关。文本缺位的书法,是不完整的书法。对于书法的价值判断,尽管在传统文化和现代文化中有一定程度的调整,但其文化根本并没有动摇。书法艺术一直承担着“载道”的功能。以《兰亭集序》《祭侄文稿》等为代表的书法经典,均是笔墨与文辞交相辉映的产物,其中蕴含着家国情怀、民族风骨、人文精神,体现着书家的文化修养与艺术素养,至今熠熠生辉。
以下概括不符合文意的是
“创新乡贤文化”确实有助于以乡情乡愁为纽带,吸引和凝聚各方人士支持家乡建设。此乃 乡村现代化难题的有益尝试,这一点显然是 的。
依次填入画横线处最恰当的一项是
蝉是三伏天的“超级男声”,才艺超拔;蝉是 的歌唱天才,它的腹腔唱法,别具一格;它的音色纯净清亮,高亢悠长。蟋蟀、蚱蜢和纺织娘,这些天资不错的鸣虫,都没有那么强的唱功,难以望“蝉”项背。蝉唱实在嘹亮,但不是 。“蝉噪林逾静”,诗人王籍说得真好。
依次填入画横线处最恰当的一项是
最初,不同颜色共享单车入驻城市时都打着激活闲置资源的旗子,因为过往的有桩公共自行车系统的不便利,人们一度以为城市的公共资源获得了 。但就是这样为了提高利用效率而生的项目,逐渐演变成城市的累赘。废弃的自行车堆积如山,反而造成了资源的过度浪费,这无疑和“共享”的初衷 。
依次填入画横线处最恰当的一项是
人们的文化生活趋向多元化。不再只是“听书看戏”这样有限的方式,百姓的艺术审美趣味也受时尚文化影响而与传统社会有了很大不同,城市的流行文化也开始向县城及农村 ,这一切改变使得说唱这类乡土艺术 。
依次填入画横线处最恰当的一项是
三年前,某咨询公司在一份报告中预测,到2030年,全自动驾驶出租车将占据全球三分之一以上的汽车出行市场。这在当时看来似乎有些 。而现在,正如这份报告所说,尽管向自动出行的转型无法 ,但整个汽车行业在包括法律法规、基础设施、投资与消费者兴趣在内的几乎所有方面都取得了实质性进展。
依次填入画横线处最恰当的一项是:
多年宣传之后,垃圾分类真的要走入每个中国家庭的生活了。在这场与垃圾 的拉锯战中,中国是否能借助垃圾分类扭转局势,并通过利用自身的回收行业优势提升人们的环保意识,真正解决垃圾问题,避免重蹈发达国家的覆辙,我们 。
依次填入画横线处最恰当的一项是:
解决气候变化不是一个零和博弈,而是需要多种方案 。我们的确需要保护和更有效地管理森林,但对森林碳汇能力也不能 ,需要更加严谨的考证计算。归根到底,科学有效地制定并执行减排政策,才是解决气候变化问题的真正灵药。
依次填入画横线处最恰当的一项是:
每次去浯溪,除了看它的碑林和山水之外,最令我 的,是元结当年弹琴的浯台。那里是浯溪的最高点,每到月夜,元结总是执一把琴,坐在那里对江而弹。琴声激活了浯溪山水,浯溪山水 了他的琴声。元结与山水融合在一起,任千古忧愁万古功名顺琴声而去,随水而流,在虚无中 着沉重,在缥缈中偶尔跳出一声叹息。
依次填入画横线处最恰当的项是:
除了消费行为之外,人们容易忽略的是另一种非消费行为的数据化,而这种非消费行为的数据化也很有可能被 “需求创造”体系中。比如很多购物APP的“新客免费”“新客优惠”等,是通过识别你的“未购买”来进行促销。非消费行为的数据化,让我们在消费社会面前更加 ,它使原本与消费无关的行为变成了消费行为的 。
依次填入画横线处最恰当的一项是
回顾我国科技事业的发展,正是一代代航天人 、顽强拼搏, 了一系列关键核心技术,才有了中国航天大国的地位;正是因为 了深海装备的关键核心技术,才能使“蛟龙”“潜龙”“海龙”邀游深海,独立自主地进行科学考察,使中国在世界深海科学事业上拥有了发言权。
依次填入画横线处最恰当的一项是:
交通基础设施建设常被国内外学者用来解释城乡收入差距问题,而关于交通基础设施建设对城乡收入差距的影响方向则倍受关注。以京津城际高速铁路的开通为标志,中国交通基础设施建设正在迅速变化。那么,高铁开通将会对城乡收入差距产生怎样的影响?
高铁开通对城乡收入差距的影响机理主要表现为:对于部分需要兼顾父母与子女照料的高技能劳动力而言,其在选择劳动区位时往往会产生父母与子女因高房价不能同自己一起进入发达地区的顾虑, 。在交通效率不高的时代,部分高技能劳动力由于无法解决家庭照料和异地就业之间的矛盾而放弃在发达地区的异地就业行为。但是,高铁的出现将缓解这一矛盾,相对于传统的交通运输方式,高铁最大的特点就是缩短了区域之间的时间距离。这一“时空压缩”效应意味着高技能劳动力可以通过随时来往于发达地区与欠发达地区之间兼顾家庭照料与异地就业。
对于低技能劳动力而言,由于高铁的高价特征,其与高技能劳动力对高铁的需求弹性有所差异。对于收入水平相对较低的低技能劳动力而言,其在出行时选择高铁出行的概率要远低于收入较高的高技能劳动力。低技能劳动力与高技能劳动力对高铁的需求弹性差异使得越来越多的高技能劳动力流向发达地区。
人力资本在发达地区的集聚不仅促进了发达地区产业升级,也加速了传统产业从发达地区向欠发达地区转移。欠发达地区在承接了由部分发达地区转移的传统产业后,对低技能劳动力的用工需求大幅增加。这为低技能劳动力提供了部分就业机会,低技能劳动力由农业部门转移至工业部门将提高欠发达地区低技能劳动力的整体收入水平,缩小城乡收入差距。
此外,高技能劳动力与低技能劳动力存在一定的技能互补性。当高技能劳动力受到高铁开通影响加速向发达地区集聚时,低技能劳动力相对受到高铁开通的影响较小。这会使得发达地区出现低技能劳动力供给相对短缺的情况。低技能劳动力的短缺也将相对提升低技能劳动力工资水平,有利于缩小城乡收入差距。
根据文意,高铁开通提升异地就业率的主要原因是
填入文中画横线处最恰当的是
文中提到的出行“需求弹性差异”,不包括
根据文意,高铁开通对欠发达地区的积极影响不包括
作者认为,高铁开通最重要的意义在于
7.003,13.009,19.027,25.081,31.243,( )
2,
,
,10,
,( )




1,
,
,
,
,( )




,
,
,
,
,( )




3,7,16,36,80,( )
某食品厂速冻饺子的包装有大盒和小盒两种规格,现生产了11000只饺子,恰好装满100个大盒和200个小盒。若3个大盒与5个小盒装的饺子数量相等,则每个小盒与每个大盒装入的饺子数量分别是
长方形花坛的周长为20米,若长与宽各增加3米,则增加的面积是
一项工程由甲、乙工程队单独完成,分别需50天和80天。若甲、乙工程队合作20天后,剩余工程量由乙、丙工程队合作需12天完成,则丙工程队单独完成此项工程所需的时间是
某网店零售月季花,每束成本39元、售价99元,月销量800束。现推出团购活动,购买10束及以上,每束售价59元,预计零售销量减半,团购销量激增。若使原销售利润不减,则月团购销量至少应是
某区财政局年度考核,办公室与国库科平均得分90分,预算科与政府采购科平均得分84分,办公室与政府采购科平均得分86分,政府采购科比预算科多10分,国库科的得分比综合科多5分,那么办公室、预算科、国库科、政府采购科、综合科的平均得分是
一个三位数的个位数字比十位数字小1,百位数字是十位数字的3倍。若将个位与百位数字对调,所得新三位数比原三位数小693,则原三位数个位、十位、百位的数字之和是
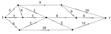
下图为某市一段地下水管道的分布图,箭线表示管道中水的流向,数值表示箭线的长度(单位:千米)。水从S点流到T点最短的距离是:

某商品的进货单价为80元,销售单价为100元,每天可售出120件。已知销售单价每降低1元,每天可多售出20件。若要实现该商品的销售利润最大化,则销售单价应降低的金额是
某便民超市将薏米、红豆和小黄米按2:3:5混合后出售,每千克成本13.3元。若薏米每千克成本23.6元,红豆每千克成本9.8元,则小黄米每千克的成本是
使用浓度为
的硫酸溶液
克和浓度为
的硫酸溶液若干克,配制浓度为
的硫酸溶液
克,需要加水的质量是
某单位要抽调若干人员下乡扶贫,小王、小李、小张都报了名,但因工作需要,若选小李或小张,就不能选小王。已知三人入选的概率都是0.2,但小李、小张同时入选的概率是0.1,则三人中有人入选的概率是
某企业按三个等级给员工发放奖金,一、二、三等奖的获奖人数之比为
,奖金总额之比为
。已知获奖员工总数126人,发放奖金总额16.2万元,则三等奖的奖金是
两人在环形跑道上匀速跑步,同向跑每3分钟相遇一次,相向跑每1分钟相遇一次。若速度较快者每圈用时1.5分钟,则速度较慢者每圈用时是
台风过后,某单位发起救灾捐款活动,甲、乙两部门的员工人数之比是
,捐款总额之比是
。若甲部门的人均捐款是
元,则乙部门的人均捐款是
某小微企业接到三个相同的订单,赵、钱、孙、李四位师博单独完成一个,分别需20小时、20小时、15小时和12小时。现钱、孙、李各负责一个订单,赵根据需要协助他们完成任务。若要三个订单同时完工且用时最短,则赵协助钱的时间是
唇亡:齿寒
湄公河:跨境河
充电器:充电桩:充电
笔:文具:写字
暴雨:洪灾:排涝
近海:靠近陆地的海域
粮库 之于( )相当于( )之于 思想
( )之于 百折不挠 相当于 如愿以偿 之于( )




请从四个选项中选出恰当的一项,其特征或规律与题干给出的一串符号的特征或规律最为相符。
由甲申曱甲申甴甲由曱
请从所给的四个选项中,选出最恰当的一项填入问号处,使之呈现一定的规律性。

请从所给的四个选项中,选出最恰当的一项填入问号处,使之呈现一定的规律性。

请从所给的四个选项中,选出最恰当的一项填入问号处,使之呈现一定的规律性。

下面四个图形中,只有一个是由上面的四个图形拼合(只能通过上、下、左、右平移)而成的,请把它找出来。

下面四个图形中,只有一个是由上面的四个图形拼合(只能通过上、下、左、右平移)而成的,请把它找出来。

下面四个图形中,只有一个是由上面的四个图形拼合(只能通过上、下、左、右平移)而成的,请把它找出来。

下面四个图形中,只有一个是由上面的四个图形拼合(只能通过上、下、左、右平移)而成的,请把它找出来。

下面四个图形中,只有一个是由上边的四个图形拼合(只能通过上、下、左、右平移)而成的,请把它找出来。

下面给定的是纸盒外表面的展开图,右边哪一项能由它折叠而成?请把它找出来。

下面给定的是纸盒外表面的展开图,右边哪一项能由它折叠而成?请把它找出来。

下面给定的是纸盒外表面的展开图,右边哪一项能由它折叠而成?请把它找出来。

下面给定的是纸盒外表面的展开图,右边哪一项能由它折叠而成?请把它找出来。

请从所给的四个选项中,选出最恰当的一项填入问号处,使之呈现一定的规律性。

请从所给的四个选项中,选出最恰当的一项填入问号处,使之呈现一定的规律性。

下图为给定的立体,从任意角度剖开,右边哪一项不可能是它的截面图?

党内存在的很多问题都同政治问题相关联。不从政治上认识问题、解决问题,就会陷入头痛医头、脚痛医脚的被动局面,就无法从根本上解决问题。提高政治能力,很重要的一条就是要善于从政治上分析问题、解决问题。只有从政治上分析问题才能看清本质,只有从政治上解决问题才能抓住根本。
根据以上陈述,可以得出以下哪项?
随着食品工业的发展,丙酸经常被当作一种抑制霉菌生长的添加剂使用,烘焙食品中都喜欢添加丙酸来进行防腐。正常情况下,人体中的微生物也会在结肠中通过发酵未完全消化的碳水化合物产生丙酸,这种丙酸对人体有益。但最近一项研究表明,外源性摄入和自体产生的丙酸作用并不一样,长期摄入外源性丙酸会导致人体出现胰岛素偏高、胰岛素抵抗等现象。由此,某食品专家建议,应该禁止在食品中添加丙酸。
以下哪项如果为真,最能支持上述食品专家的建议?
每个“熊孩子”的背后都有一个“熊家长”。这些“熊家长”对“熊孩子”百依百顺,溺爱娇惯,这使得“熊孩子”以自我为中心,缺乏规则意识,容易产生过激的非理性行为。当“熊孩子”有些行为对他人和社会造成伤害时,“熊家长”也会以“他还是个孩子”来护短辩解,要求原谅。
以下哪项最可能是“熊家长”辩解所隐含的前提?
由于业务量增加,某服务中心计划增加登记、咨询、报送、投诉和综合5个业务窗口,拟安排的5名工作人员所熟悉的业务各有不同:小丽作为新人,只熟悉登记业务;小马熟悉登记和咨询业务;小高熟悉报送和投诉业务;老王除了综合和投诉,其他业务都很熟悉;老董所有业务都很精通。最终,5名工作人员被分别安排到5个窗口负责各自熟悉的业务。
关于人员安排,以下说法正确的是
某部门新录用甲、乙、丙三名工作人员,他们各自的籍贯为江苏、安徽、浙江中的某个省。张红、李梅和王芹对他们的籍贯有如下猜测:
张红:甲是浙江人,乙是安徽人,丙也是浙江人;
李梅:甲是浙江人,乙是江苏人,丙不是江苏人;
王芹:甲是江苏人,乙是浙江人,丙也是江苏人。
已知,对甲、乙、丙的籍贯,上述三人均猜对1个,猜错2个。
根据以上信息,以下哪项是可能的?
某款策略类竞技游戏在所有时刻都有
种可以选择的操作,并且是一种不完全信息的游戏——玩家通常看不到对手在做什么,因此就无法预测下一步操作。最近,某互联网公司开发了能够玩该款游戏的智能机器人AlphaStar,在一周内就获得了宗师等级,这意味着它在该地区九万多名玩家中排在前
。游戏开发者据此断言,AlphaStar在游戏策略上已经和人类持平或者胜过人类了。
以下哪项如果为真,最能支持上述游戏开发者的论断?
市民文化周期间,文化部门要在桃源、东山、南浦、九华四个社区分别举办书展、画展、影展和文博展四种不同的文化惠民活动,由于时间场地限制,每个社区只能举办一种活动。已知:
(1)桃源社区既不办影展,也不办画展;
(2)东山社区既不办书展,也不办画展;
(3)如果东山社区不办画展,则南浦社区不办书展;
(4)如果九华社区不办文博展,则南浦社区举办书展。
据此可以推出以下哪项?
螺旋锥蝇是一种极具攻击性的食肉蝇,偏好鲜血和活肉,喜欢攻击恒温动物(比如人类、牲畜)身上的小伤口,传播各类病菌。科学研究发现,雌螺旋锥蝇是单配性的,一生只能交配一次。据此,有科学家提出一种“以蝇制蝇”的昆虫绝育方法来消灭螺旋锥蝇,即将雄蝇置于超高辐射之下使其失去繁殖能力后放生到野外,如果雌蝇与之交配,产下的卵将不会孵化,日积月累,整个螺旋锥蝇种族就会自然消失。
以下各项如果为真,则除哪项外均能质疑上述科学家的建议?
在400米跑比赛中,罗、方、许、吕、田、石6人被分在一组。他们站在由内到外的1至6号赛道上。关于他们的位置,已知:
(1)田和石的赛道相邻;
(2)吕的赛道编号小于罗;
(3)田和罗之间隔着两条赛道;
(4)方的赛道编号小于吕,且中间隔着两条赛道。
根据以上陈述,关于田的位置,以下哪项是可能的?
根据以上陈述,可以推出以下哪项?
造血式扶贫:指政府部门或社会力量通过持续性地扶持农村产业发展,拓宽农产品销售及消费渠道等,帮助贫困地区、贫困人口增收脱贫的扶贫方式。
下列属于造血式扶贫的是
”的产业发展模式,使农民年收入翻了一番,人均达到近万元分众化教育:指根据受众的具体差异,用典型案例分别进行宣传,以激发情感共鸣,达成特定目标的教育方式。
下列属于分众化教育的是
喘息服务:指由政府部门购买服务,为有失能失智老人的低收入家庭或特殊困难家庭提供临时性援助,让常年在家照顾亲属者得到短暂休息。
下列属于喘息服务的是
垃圾资源化:指垃圾进行分选处理后,成为无污染的循环再利用原料,进而加工、转化为再生资源的垃圾处理方式。
下列属于垃圾资源化的是
抢跑焦虑症:指家庭或学校由于担心孩子缺乏竞争力,急于进行超前教育、加深教学内容等违背教育教学基本规律的现象。
下列不属于抢跑焦虑症的是
过度营销:指企业过分依赖或使用促销手段以获取利润或经营业绩,而不考虑顾客心理感受的短期营销行为。
下列属于过度营销的是
银发危机:指老年人因为贪图小便宜而上当受骗,遭受财产损失和精神伤害双重打击的现象。
下列属于银发危机的是
口述登记制:指办理个体工商户登记手续时,申请人无需亲自填表,只要口述各项信息,核对确认后即可当场领取营业执照的登记方式。
下列属于口述登记制的是
鬲(lì)是古代一种煮饭用的炊器,有陶制鬲和青铜鬲,其形状一般为侈口(口沿外倾),有三个中空的足,便于炊煮加热。觚(gū)是古代一种用于饮酒的容器,也用作礼器,圈足、敞口、长身,口部和底部都呈现为喇叭状。卣(yǒu)是古代的一种酒器,口椭圆形,圈足,有盖和提梁,腹深。尊(zūn)是古代的一种大中型盛酒器,圈足,圆腹或方腹,长颈,敞口,口径较大。
下列4个图形依次为

谜语有多种猜法。比较法是将字形、字义相近或相反的词放在一起,加以比较而扣合谜底;溯源法是追溯谜面的来源及其与原出处的上下关联,然后再扣合谜底;拟物法是将人或人体某部分物化,将谜面字词语义或所言之事物化,扣合谜底。
①谜面:枕头。要求打一成语。谜底:置之脑后
②谜面:桃花潭水深千尺。要求打一成语。谜底:无与伦比
③谜面:加一笔不好,加一倍不少。要求打一字。谜底:夕
关于①②③谜语的猜法,下列判断正确的是
新中国成立70年来,我国人口由1949年末的5.4亿人增加到2018年末的近14亿人。其中,从1949年末到1970年末,我国人口由5.4亿人增加到8.3亿人;1971年末至1980年末,全国人口由8.5亿人增加到9.9亿人;20世纪80年代,全国人口由1981年末的10.0亿人增加到1990年末的11.4亿人;1991年以来,我国人口增长率稳步下降,最终在
左右的增速上保持平稳。1991-2018年,我国人口年均增加878万人,自2001年以来年均增加711万人。
1953年末全国16-59岁劳动年龄人口为3.10亿人,1964年末为3.53亿人,1982年、1990年、2000年和2010年四次人口普查数据显示,我国劳动年龄人口分别为5.67亿人、6.99亿人、8.08亿人和9.16亿人。在2012年末我国劳动年龄人口总量达到峰值9.22亿人后增量由正转负,2018年末为8.97亿人。
新中国成立之初,全国
的人口都是文盲。1982年末全国高中及以上受教育程度人口占总人口的
,1990年末占
,2000年末占
,2010年末达到
,2018年末提高到
。1982年末大专及以上受教育程度人口仅占总人口的
,1990年末为
,2000年末为
,2010年末为
,2018年末达到
。
1981-1990年这十年,全国人口总增长率是




用
、
、
分别表示四次人口普查间的全国劳动年龄人口年均增长率,下列关系正确的是




2000年末全国人口为
全国大专及以上受教育程度人口占总人口比重提高最多的时期是
从上述资料不能推出的是

根据以下资料,回答116~120题
表2019年上半年我国东部地区软件业部分经济指标

2019年上半年,东部地区软件业务收入利润率是




下列图形中,对2019年上半年东部地区各省(市)软件业务收入构成表示正确的是

2019年上半年,东部地区各省(市)软件企业的软件业务平均利润的最大值是
东部地区各省(市)中,2019年上半年软件业务收入占地区软件业务总收入的比重同比提高的有
关于2019年上半年东部地区软件业的发展情况,从上述资料不能推出的是
某研究机构从全国随机抽取10个市的儿童家长,对其进行“我国儿童校外生活状况”的问卷调查,回收有效问卷15000份。调查结果显示:对儿童校外生活表示“很重视”的家长占
以上,表示“很满意”或“比较满意”的占
;上学日,儿童日平均使用电子产品用时43.2分钟,其中利用电子产品学习用时13.9分钟,看动画等娱乐用时16.6分钟;周末,乡镇儿童日平均使用电子产品用时108.2分钟,市区儿童88.4分钟。

在该次调查中,市区儿童占被调查儿童的比重是




儿童周末用于外出游玩、玩耍和锻炼的日平均用时总和比做作业的多
对儿童校外生活表示“很满意”或“比较满意”的家长中,表示“很重视”的家长占比可能是




儿童周末校外活动日平均用时是上学日日均用时2倍以上的活动类型有
从上述调查资料中能够推出的是

2018年末,全国共有各类文物机构10160个,比上年未增加229个。其中,文物保护管理机构3550个,占
;博物馆4918个,占
。全国文物机构从业人员16.26万人,比上年末增加0.11万人。其中,高级职称占
,中级职称占
。全国文物机构拥有文物藏品4960.61万件,比上年末增长
。其中,博物馆文物藏品3754.25万件,文物商店文物藏品751.40万件。

2018年末全国文物机构从业人员中,不具备中高级职称的有
2018年末全国博物馆文物藏品、文物商店文物藏品占全国文物机构文物藏品的比重之差为
2011-2018年全国文物机构数增加最多的年份是
2011-2018年全国文物机构从业人员年均增加
从上述材料不能推出的是
